
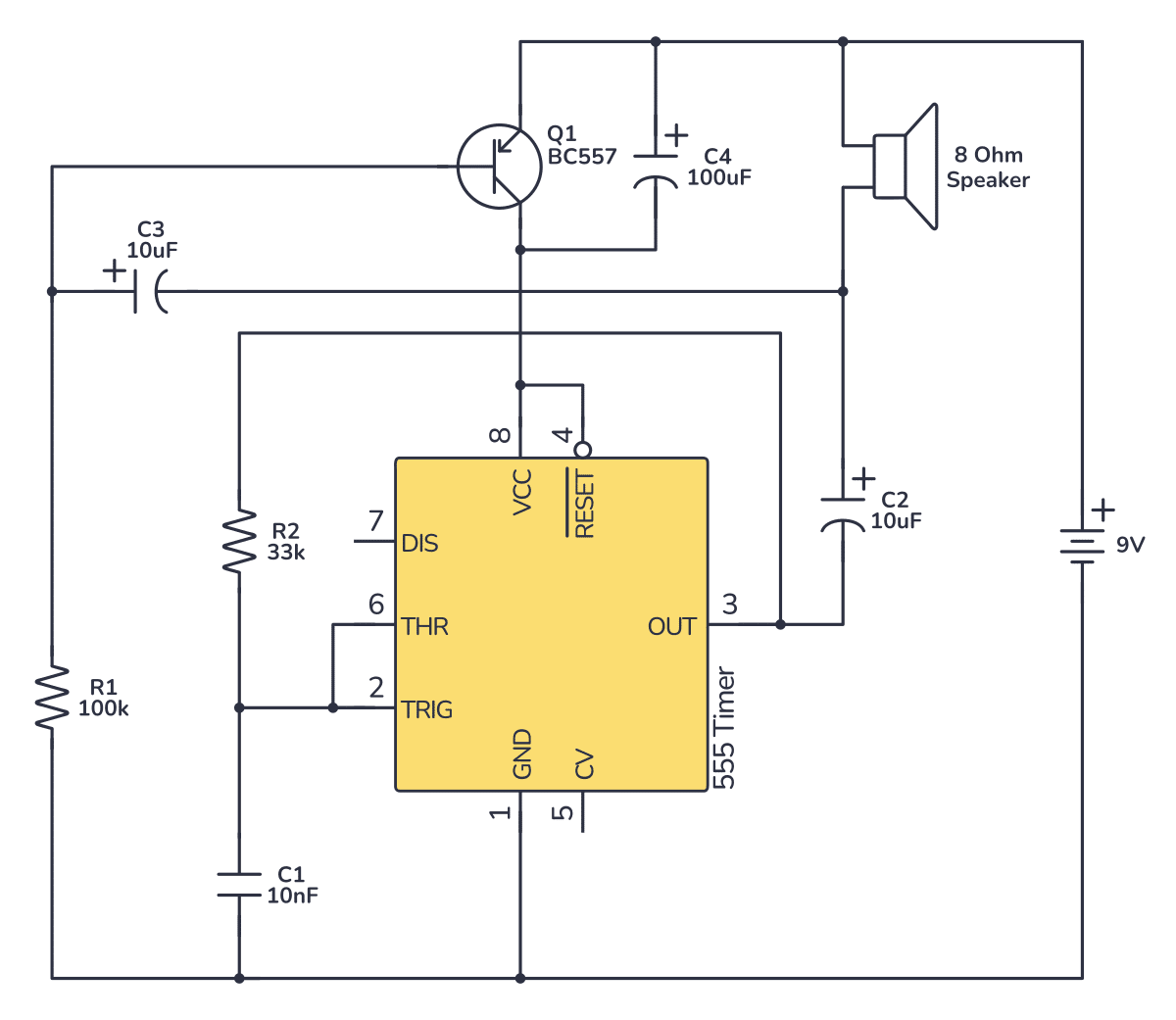
I hate the phrase "analyze" a circuit. It takes me back to my Linear Electronics class in Sydney, 20 years ago, where circuits were explained by using long mathematical formulas. When I look at a circuit and I try to figure out what it does, I rarely use math. For example, yesterday, I saw the following circuit, and I wanted to know how it worked. Here's what went through my head: "I see a 555 timer set up to oscillate (this one I recognized from experience). It should give a square wave signal out. But why is there a transistor connected to the power supply pin with a capacitor across? Ok, let me think. What effect will the capacitor have on the power to the chip? Hmm... When the transistor turns off, the voltage to the 555 timer will start at a normal level, and then drop exponentially. That means the output is dropping exponentially too. Aha, it's used to shape the output pulses! But how is the transistor controlled? Hmm..." And then I continued like that. I'm not always able to figure out every little detail. But it gives me a good starting point. The next time I see a similar circuit, it will be much easier and quicker to "see in my mind" how the circuit works. To be able to figure out how circuits work in this way instead of using math is just a matter of practice. You start by learning the basics of how currents and voltages behave with resistors. Then you expand to capacitors, diodes, and transistors. Try to make sense of tiny circuits. Then expand to bigger circuits. And build from there. PS! Do you want to learn electronics from scratch or improve your electronics skills further - here are two ways I can help:
|
- Get link
- X
- Other Apps
- Get link
- X
- Other Apps
Comments
Post a Comment